Amendment of Examination Regulations
There are many reasons why changes to examination regulations may become necessary. For example, the further development of a degree program after a program conference or quality assurance meeting may require adjustments to be made to the examination regulations. However, other occasions such as new requirements from professional practice or current developments in research and teaching can also make changes necessary.
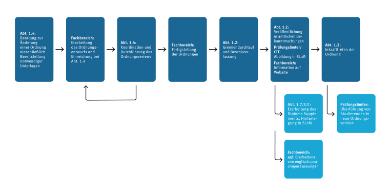
Regardless of the reason and timing of the change, the process of amending examination regulations follows a fixed procedure within the Quality Management System (QMS). This procedure ensures that all necessary steps are carried out correctly and in a timely manner.
Ordnungsreview
A core element of this process is the so-called "Ordnungsreview" (Regulation Review). In this process, all relevant service units of the University of Münster are involved to provide comprehensive consulting services to the departments. Both higher education and accreditation law aspects as well as examination administration and other relevant issues are considered.
Through the Ordnungsreview, it is ensured that all external requirements and internal standards, as well as the timeline for the entry into force of the regulation, are met. Amending an examination regulation is a complex process that requires careful coordination and synchronization between different departments and institutions. Therefore, as a rule, only one amendment ordinance (ÄO) can be initiated per degree program per academic year.
