About the Journal
Replication Research is an interdisciplinary journal for replication research. This includes reproductions, where the same code and data are used to verify the originally reported results, close replications, where new data is collected with a method closely resembling an original study, or conceptual replications, where a previously tested hypothesis is re-tested using new methods and new data. For an up-to-date list of disciplines from which we accept submissions, see our landing page. If your discipline is not covered and you would like to submit your research, please get in touch with the Editor-in-Chief.
Diamond Open Access without Processing Fees
Replication Research is a researcher-led journal that is and will forever be free to read and to publish (Diamond Open Access, no Article Processing Charges).
Open and Persistent Peer Review
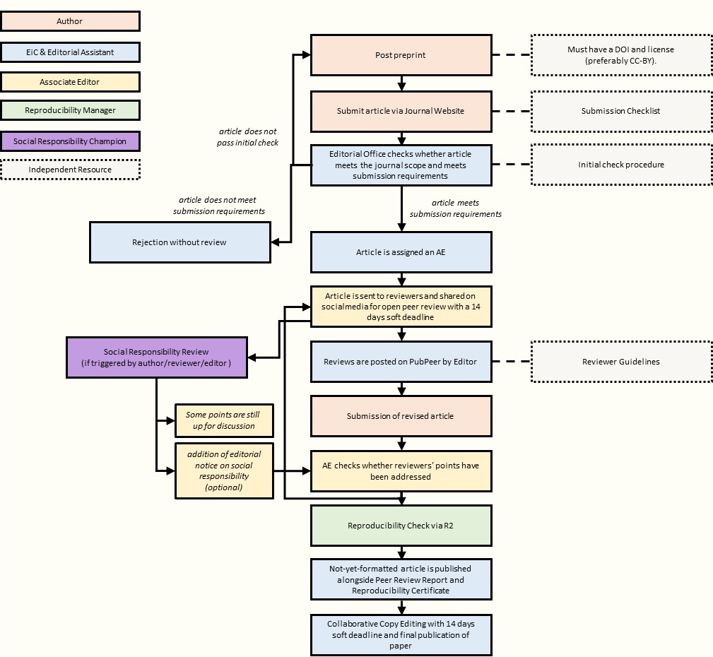
All reviews are published after each round of peer-review, that is, regardless whether the manuscript is accepted or rejected for publication. Reviews are added as comments on the submitted preprint via PubPeer.
Reproducibility
Before publication, reproducibility checks are conducted for the reported results. Articles are not published unless these reproducibility checks are successful. This process is overseen by the reproducibility manager and conducted by the reproducibility team.
Article Types
Replication Research accepts submissions that include reproducibility checks (including multiverse analyses and many analyst studies), internal or direct replications, close replications, and conceptual replications as long as the target study is specified and published.
For more information, see the Submission Guidelines.
TOP Guidelines
The following table stems from the Center for Open Science. Replication Research requires level 3 adherence to most Transparency and Openness Promotion (TOP) guidelines. Adherence to TOP Research Practices is checked by the editorial assistant and the handling editor. Verification Practices are organized by the journal, that is the reproducibility manager. Replication Research accepts all types of Verification Studies.
| Criterion | Level | Explanation |
|---|---|---|
| Study Registration | 1 | Authors stated whether or not a study was registered—and, if so, where and when it was registered. |
| Study Protocol |
1 | Authors stated whether or not the study protocol is available—and, if so, where and when it was shared. |
| Analysis Plan |
3 | The editorial assistant certifies that the analysis plan was shared and complete per disciplinary best-practice. |
| Materials Transparency | 3 | The editorial assistant certifies that materials were deposited and documented per disciplinary best-practice. |
| Data Transparency |
3 | The reproducibility manager certifies that data were deposited with metadata per disciplinary best-practice. |
| Analytic Code Transparency |
3 | The reproducibility manager certifies that analytic code was deposited and documented per disciplinary best-practice. |
| Reporting Transparency | 3 | The reviewers certify that the authors adhered to the cited reporting guideline. |
| Verification Practice | Definition |
|---|---|
| Comprehensive Reporting | The reviewers verify that the study registration, protocol, and analysis plan match the final report–and the final report acknowledges any deviations from these outputs. |
| Computational Reproducibility | The reproducibility manager certifies that reported results reproduce using shared data and code. |
| Verification Study Type | Definition |
|---|---|
| Replication | A study that aims to provide diagnostic evidence about claims from a prior study by repeating the original study procedures in a new sample. |
| Registered Report | A registered study in which a study protocol and analysis plan are peer reviewed, and the study is pre-accepted by a publication outlet, before the research is undertaken. |
| Multiverse | A study that tests the research question of interest across multiple datasets arising from different, reasonable choices for processing and analyzing the same data. |
| Many Analyst | A study in which independent analysis teams conduct plausible alternative analyses of a research question on the same dataset. |
Publication Process
Additional Information
ISSN: 3052-5977
Funding: Supported by the Münster Center for Open Science, University of Münster and the Landesinitiative openaccess.nrw.
Replication Research is a member of OJSred.net and dpjedi.org.
Contributions and References
These guidelines are shared under a CC BY 4.0 and have been created by Lukas Röseler (Writing - first draft) and the Replication Research Consortium (list of members available online, https://osf.io/p4dzb). They are loosely based on the submission guidelines from Meta Psychology (https://open.lnu.se/index.php/metapsychology/about/submissions).












