Autorenhinweise und Publikationsablauf

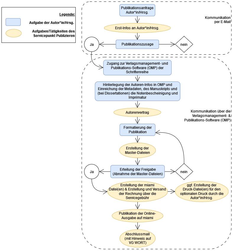
1. Publikationsanfrage
Sie stellen eine (telefonische oder schriftliche) Anfrage zur Publikation in der Schriftenreihe.
2. Erst-Infos
Sie erhalten alle Informationen sowie relevanten Dokumente für eine Publikation in unserer Schriftenreihe.
3. Publikationszusage
Sie entscheiden sich für (oder gegen) die Publikation in unserer Schriftenreihe.
4. Zugang zur Verlagsmanagement- und Publikations-Software (OMP)
Sie erhalten aus OMP eine Begrüßungs-Mail mit der Bitte Ihr Autoren-Profil (insbesondere die Adresse und Kontaktdaten und ggf. abweichende Rechnungsanschrift) auszufüllen sowie den Links zu der Formatierungsanleitung und dem Formular Metadaten zur Veröffentlichung. Bitte reichen Sie diese Formulare zusammen mit der Manuskriptfassung Ihres Werkes über OMP ein.
Bei Dissertationen: Laden Sie bitte auch die Kopie Ihrer Notenbescheinigung sowie die Imprimatur (Druckreife-Erklärung) in OMP hoch.
5. Autorenvertrag
Nach der Entscheidung für eine Publikation und nach der Zusendung des Kontaktdaten-Formulars und des Metadaten-Formulars schließen wir den Autorenvertrag (Muster) mit Ihnen.
6. Formatierung der Publikation
Die Publikation muss entsprechend der Formatierungsanleitung formatiert werden. Gerne können Sie uns Ihre Datei in der aktuellen Fassung zur Begutachtung schicken und wir teilen Ihnen den voraussichtlichen Formatierungsaufwand mit.
Wichtiger Hinweis: Spätestens mit Fertigstellung der Formatierung müssen alle notwendigen Unterlagen (die Formulare „Metadaten zur Veröffentlichung“ und „Autoren-Kontaktdaten“ – siehe oben – sowie (bei Dissertationen) die Notenbescheinigung und das Imprimatur) vorliegen!
7. Erstellung der Master-Dateien
Nach abgeschlossener Formatierung erstellen wir die Master-Dateien (Buchblock und Cover) und schicken Ihnen diese zur finalen Prüfung.
8. Erteilung der Freigabe
Sie prüfen die Master-Dateien und erteilen die Freigabe. Wenn Sie noch Korrekturwünsche haben, werden diese selbstverständlich umgesetzt. Ohne Ihre Genehmigung werden die Dateien nicht veröffentlicht!
9. Erstellung der miami Dateien
Für die Erstellung der miami Datei prüfen wir die Verlinkungen im Dokument sowie die Hyperlinks. Im Anschluss wird die Online-Ausgabe vorbereitet. Zu diesem Zeitpunkt stellen wir unsere Servicepauschale von 100 EUR in Rechnung, welche wir Ihnen über OMP zukommen lassen.
10. Optionale Druckerstellung
Sofern der gewünschte Druckdienstleister keine Vorgaben hinsichtlich der Formatierung hat, erstellen wir nach Freigabe der Master-Dateien – sofern gewünscht – die Druckdateien, die Sie als Copyshop- oder Verlagsexemplare drucken lassen können.
11. Publikation der Online-Ausgabe
Es erfolgt die Publikation der Online-Ausgabe auf miami und die elektronische Version wird ans „Verzeichnis lieferbarer Bücher“ (VLB) gemeldet.
12. Abschlussmail
Sie erhalten eine abschließende E-Mail von uns mit Hinweisen auf unsere Webseiten sowie zur digitalen Veröffentlichung, zur VLB Meldung und zur Meldung der Publikation bei der VG WORT.
13. Bei Dissertationen – Einreichung und Verarbeitung von Dissertationsexemplaren
Sie senden uns die Pflichtexemplare Ihrer Dissertation als Copyshop-Exemplare für das Dekanat und den Servicepunkt Publizieren – Hochschulschriften – zu. Alternativ können Sie die Pflichtexemplare auch eigenständig bei den Kolleg*innen einreichen. Bitte melden Sie sich in diesem Fall für eine Terminvereinbarung bei uns!
Die Kolleg*innen stellen den Nachweis der Abgabe zur Veröffentlichung aus und senden diese Bestätigung per Hauspost an das für Sie zuständige Prüfungsamt oder geben Ihnen diese Bescheinigung zur Weitergabe mit. Im Anschluss erhalten Sie zeitnah vom Prüfungsamt Ihre Urkunde.


